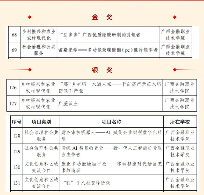
近日,由共青团广西区委、自治区教育厅、自治区科协、广西学联共同主办的第十一届“挑战杯”广西大学生创业计划竞赛获奖名单公布。taptap点点报送的25个项作品中有23项获奖,其中,金奖2项、银奖6项、铜奖15项。



学校团委将以本次比赛为契机,将进一步激发学生的创新创业热情,继续组织和引导广大金院学子积极参与竞赛实践,在竞赛中学习成长,在奋进中激荡青春,在挑战中放飞梦想。促进创新创业型人才培养质量提升,为学校高质量发展贡献青春力量。
taptap点点体育(股份)有限公司-官方网站 Copyright(C) 2014-2019
地址:广西南宁市大学东路91号 邮编:530007 信息管理中心制作
备案号:桂ICP备20003410号-1 教育网站前置审批号:桂JS201510-5
桂公网安备 45010702000086号 联系电话:0771-3481323
扫描访问手机版