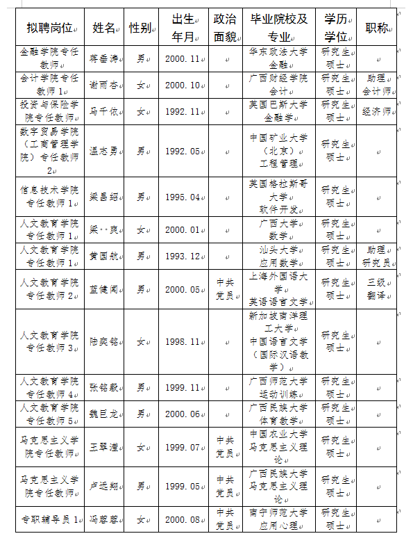
根据《广西壮族自治区事业单位公开招聘人员实施办法》(桂人社发〔2011〕155号)、《关于进一步规范区直事业单位公开招聘工作的通知》(桂人社办发〔2013〕135号)、《关于进一步完善事业单位公开招聘工作的通知》(桂人社规〔2021〕7号)和《广西壮族自治区2025年区直事业单位统一公开招聘工作人员公告》相关文件精神,通过公开招聘规定的程序,经研究决定,拟聘用蒋垂涛等18位同志。现将拟聘用人员的有关情况予以公示,公示期7天,公示时间为2025年8月25日—2025年8月31日,如有异议,请于2025年8月31日前以书面形式并署真实姓名反馈到taptap点点纪委或人事处。联系地址:广西南宁市大学西路168号,邮政编码:530007,联系电话:0771—3481338,0771—3481779。
公示名单如下:


taptap点点体育(股份)有限公司-官方网站 Copyright(C) 2014-2019
地址:广西南宁市大学东路91号 邮编:530007 信息管理中心制作
备案号:桂ICP备20003410号-1 教育网站前置审批号:桂JS201510-5
桂公网安备 45010702000086号 联系电话:0771-3481323
扫描访问手机版